分类:事业单位-综合应用/四川    来源:fenbi
材料1
案例一
M省农民工服务中心(以下简称中心)是省人力资源社会保障厅下属公益一类事业单位。中心主要承担全省农民工回引、创业、培训、维权救助等服务性工作,负责对省农民工服务网站、基本信息数据库的运行维护。中心内设机构包括综合部、回引创业部、培训部(维权保障部)、公共事务部、信息化部。小锋是综合部工作人员,协助部长完成相关工作任务。
“农民工地图”是M省公共就业领域的重要基础性工程和数字化改革工程。作为劳务输出大省,M省有近四成农民工在外省务工。2022年,M省在全省范围内启动“人力资源地图”项目建设,并于当年12月率先上线由中心具体负责的“农民工地图”,为各地精准开展农民工就业服务提供了数字化支撑。
“农民工地图”上线运行半年后,为了解实际效果,中心组织了调研。小峰参与了此次调研,以下是他记录的部分调研场景。
【场景一】J区三泰食品公司
“工作不用自己找,‘农民工地图’给我们‘送’来了满意的岗位。”J区周塘村村民大刘高兴地对调研组工作人员说。大刘是退捕渔民,虽懂点水电维修,但因年龄偏大、学历较低,只能常年在外地打零工谋生。2022年12月,村里统一组织采集农村劳动力信息,当时还在外省务工的大刘、红霞夫妇填报了个人信息。2023年春节夫妻俩返乡后,就接连收到几条通过“农民工地图”发出的就业服务短信,包括就业政策、招聘岗位及联系电话等。
“就像‘量身定制’一样,几个岗位都很符合我们的要求。”大刘说。最终他们选定了离家只有10分钟路程的三泰食品公司,还是大刘熟悉的水电维修和红霞熟悉的食品包装工种,每月工资3000多元。J区政府部门还与企业协调,挑选师傅带着夫妻俩开展“一对一”技术帮扶,让他们3天就上了岗。
【场景二】Y区
调研组在Y区看到,十多辆就业服务“直通车”载着300多名求职人员出家门、上车门、进厂门……这是Y区就业创业服务中心结合年前人社驻企服务专员掌握的企业用工需求,对照“农民工地图”提示的对应工种分布,联合乡镇安排的“点对点”送工入企,将符合企业岗位要求的农民工送到园区重点企业参观。此前在外务工的Y区春涛镇村民万某在当地一家电子企业实地参观后,表示愿意留在家乡就业,“工作环境很不错,福利待遇也挺好,很符合我的要求”。
Y区就业创业服务中心主任介绍,春节返乡的人变多了,企业用工需求也增加了,我们积极运用“农民工地图”提供的基础信息,打通了省、市两级就业招聘线上平台,将招聘信息精准推送给15万劳动者,帮助农民工在家乡就近就业。通过现场招聘、直播带岗、送岗下乡等形式,打通劳动力供给与招聘需求两端,实现由“人找岗位”向“岗位找人”转变,累计为企业招聘员工5400多人,有效化解了“企业招工难、劳动力就业难”的问题。
【场景三】G县
位于G县的华佳显示技术有限公司是一家集液晶显示模组研发、制造、销售及售后服务于一体的高新技术企业,产品广泛应用于移动支付、手机、智能穿戴、智能家居多类智能终端领域。2023年初,企业建成了新的生产线,扩大了生产规模,招工需要时间,但订单却不等人,企业用工成为难题。
华佳显示技术有限公司行政部张经理说:“我们公司本来就是用工大户,每年春节后的招工旺季都是最头疼的时候,尤其是机修工等技术工种,虽然占比不到10%,却‘一工难求’。有时甚至要基层干部带指标、算人头,进村入户招工。今年上了新生产线,就更需要人了,真着急呀!没想到的是,人社部门积极同我们联系,向我们介绍了‘农民工地图’,我们直接在平台上发送招聘信息就行,目前有几百人前来应聘,已经入职的有70多人”
“农民工底数不清、去向不明、精准服务难是长期以来困扰我们就业服务部门的普遍性难题。‘农民工地图’为我们提供了更为精准的劳动力大数据信息台账,帮助企业节约了招聘成本,提高了招聘效率,为保障重点企业用工发挥了重要作用。”G县就业创业服务中心流动人员管理股王股长说。
【场景四】N市人力资源和社会保障局
调研座谈会上,N市人力资源和社会保障局张局长提到,基层普遍缺乏技术支撑手段,人少事多,就业服务效率不高。以往我们只掌握企业招聘需求,对当地劳动力供给情况没有摸清摸透。省上牵头建设“农民工地图”信息平台,打通了社保、教育、医保、乡村振兴等14个部门的政务数据,搭建了覆盖全省的农村户籍劳动力基础数据库,并通过省就业信息系统将这些基础数据发到各县、乡、村,各地按照“填平补齐”原则,补充采集相关信息,为每一位农民工建档立卡。通过共享共建“农民工地图”,形成了省、市、县三级人社部门数字化协同的新工作机制,开辟了“全省一盘棋、共同促就业”的良好局面。
材料2
案例二
Y市环境应急与事故调查中心是市生态环境局直属事业单位,主要职责包括:承担重、特大突发环境污染、生态破坏事件应急和调查相关工作;发布突发环境事件的相关信息;管理12369电话投诉和网上投诉有关工作;参与环境执法检查和重、特大突发环境事件损害评估等工作。
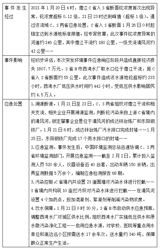
在Y市环境应急与事故调查中心的一次业务培训中,学习分享了一起跨省级行政区域影响的重大突发环境事件。下面是事件报告部分摘录:


材料3
1.S市疾病预防控制中心(以下简称疾控中心)是主要从事疾病预防控制与公共卫生技术管理和服务的公益一类事业单位,主要承担疾病预防控制、突发公共卫生事件应急处置、疫情报告及健康相关因素信息管理、健康危害因素监测与干预、健康教育与健康促进、技术管理与应用研究指导等公共职能。
中心设有4个职能科室和10个业务科室,其中,慢性非传染性疾病防治科(以下简称慢病科)负责慢性病相关信息管理及综合防控工作。
2.慢性病是严重威胁我国居民健康的一类疾病,已成为影响国家经济社会发展的重大公共卫生问题。为贯彻落实《健康中国2030规划纲要》《中国防治慢性病中长期规划(2017—2025年)》要求,更好地保障人民群众身体健康,S市积极开展省级慢性病综合防控示范区创建工作,S市创建省级慢性病综合防控示范区工作领导小组(以下简称领导小组)负责指导全市慢性病综合防控工作。
作为领导小组成员单位,根据相关工作方案,S市疾控中心的工作任务包括:建立完善慢性病防控服务体系的运行、质控、绩效评价机制;对基层医疗卫生机构进行技术指导和对口支援,建立有效的合作关系;开展社会性大型健康日活动,扩大传播慢性病防治和慢性病健康素养知识和技能的范围;提高居民重点慢性病核心知识知晓率和居民健康素养水平;开展过程质量控制和重点慢性病监测工作;开展慢性病防控社会因素调查,定期发布调查结果。
近日,领导小组按照“规范指导,强化督导”的工作要求,开展了建设示范区工作督查。S市疾控中心慢性病科工作人员协同区(市)县熟悉慢性病患者健康管理的专家,通过信息平台数据抽样、调研座谈、随机访谈、问卷调查等方式、对全市各县(区)开展督导评估,对发现的问题和不足进行指导,以下是督导评估的部分工作资料:
(1)国家基本公共卫生服务部分项目完成情况统计表


(2)调研座谈会发言
A.社区卫生服务中心:我们社区地处农村,村民健康素养水平偏低。目前慢性病及其危险因素在农村上升速度很快,虽然我们也做了宣传工作,但是我们那里好多人还是有“慢性病是城市病”的观念,不愿意进行规范管理,工作推进起来很难。
B.社区卫生服务中心:我们那里也有同样的问题,尤其是很多老年人,习惯重口味,已经是高血压了,还是不忌口。向他们宣传“三减三健”,总是被他们以“我们祖祖辈辈都是这样吃的”给怼回来。加大慢性病核心知识的普及,提高民众的认可度,依赖于我们工作人员找到合适的宣传方式来普及相关知识。
C.社区卫生服务中心:现在,大部分年轻人都外出打工了,也不知道家里老人的体检状况,有的说不知道,有的从未向老人了解过。
D.社区卫生服务中心:随着网络的普及,越来越多的社区慢性病患者使用社交媒体获取健康知识和保健常识,但是网络上的信息参差不齐,又常常出现自相矛盾的情况,患者往往很难对这些知识和技能作出正确的判断,导致健康教育的认识度不高,居民对慢性病的了解不够透彻。
E县卫健局:我们县农村慢性病防治依赖于乡镇卫生院,但一个乡镇大多仅有一个卫生院,服务人口众多,有限的人力在保证日常医疗的情况下,很难对外专门抽出人力或时间进行慢性病防治宣传工作,慢性病防治人员多为兼职,没有专职人员设置和专项经费支持,工作的连续性低,难以保证各项工作的深入开展。
(3)随机访谈
慢性病患者王先生:近几年社区还是开展了慢性病防治和健康素养知识和健康宣传,但宣传资料很陈旧,好多专业术语我们都看不懂,能不能用我们能听懂的话多开展讲座呀!
慢性病患者刘女士:我是从农村老家到城里来管孙子的。我有高血压,需要长期服用降压药,来的时间一长,带的药就要吃完了。一个月前,子女给我挂了大医院的专家号,专家测了个血压,开了点药,还开了一张双向转诊的单子。让我以后长期服药要来社区医院,到了社区医院,填了一大堆表格就让我回家了,说会专人联系。可一个月过去了,也没接到过社区医院的电话。今天正好药吃完了,专门又来社区医院咨询开药的事……
(4)社区慢性病管理调查问卷整理情况
人力资源配置:社区卫生服务点从事慢性病防治和管理的专业医护人员共103人,其中拥有执业医师、助理执业医师和注册护师资格的人员占88.35%,从整体来看,慢性病防治工作的人员有着较好的专业性。但是,相关医护人员的学历整体偏低,而且职称以初级和中级为主,专科以下学历人员超过70%,初级和中级职称人员超过95%。年龄分布上以青、中年为主,约70%的医护人员处于31至55岁年龄段。
社区卫生服务点慢性病管理情况:结核病纳入慢性病管理档案率最高,高血压纳入慢性病管理档案率最低,整体而言,四类慢性病在纳入管理后都得到了较有效的控制。
慢性病患者慢性病管理方式:本次问卷调查的234名患者中,约58%的患者倾向于选择社区卫生服务点管理,选择不知道和不管理的患者占14.1%。
慢性病宣教知晓率和满意度调查:98.76%的被调查对象都知晓最近的社区卫生服务点,并且86%对社区卫生服务点的服务态度表示满意,然而对诊疗环境和诊疗技术的满意度分别为68.75%和65.43%。超过90%的患者对社区卫生服务点的消费水平表示满意。从调查结果来看,社区卫生服务点依旧是大多数慢性病患者选择的第一就诊机构。超过70%的被调查对象表示参与过社区卫生服务点的宣教活动而且时常接受到所在地区的社区卫生服务点的宣教材料,但是依旧有接近40%的被调查对象表示不知道每日盐摄入量的上限。
一、
为总结推广2023年各地、各单位在做好稳就业工作中形成的好机制、好经验,国家某部委发起“2023全国就业贡献优秀案例征集”活动,M省农民工服务中心拟以“农民工地图”申报优秀案例。假如你是M省农民工服务中心小峰,请撰写案例概要。(15分)
要求:概括准确、重点突出、表述简洁,不超过500字。
二、
假如你是参加此次业务培训的Y市环境应急与事故调查中心工作人员,请根据给定资料,将上述表格中的“有关建议”部分补充完整。(15分)
要求:建议合理、针对性强、具体可行,不超过500字。
三、
为了与基层卫生服务机构共同做好S市慢性病综合防控示范区创建工作,S市疾控中心拟召开督导评估反馈交流会,假如你是疾控中心慢病科参与督导的工作人员,将在会上交流发言,请根据给定材料,撰写一份发言稿。(40分)
要求:定位准确,内容全面,针对性强,说理充分,限800~1000字。