分类:教师公开招聘/山东    来源:fenbi
中国传统文化对人类文明贡献巨大,我国古代的人民在那时候就已经广泛应用了相关的化学知识,书中充分记载了古代化学研究成果。下列关于古代化学的应用和记载,对其说明不合理的是( )。
港珠澳大桥被称为“现代世界新七大奇迹”之一,涵盖了当今世界岛隧桥多项尖端科技,化工行业在这座宏伟的“超级工程”中发挥了巨大作用。下列材料的主材属于无机材料的是( )。
化学与人类生活密切相关,下列说法与氧化还原反应无关的是( )。
下列化学用语正确的是( )。

国际计量大会第26届会议新修订了阿伏伽德罗常数(),并将于2019年5月20日正式生效。下列说法中正确的是( )。
X、Y、Z是三种短周期元素,其中X、Z位于同一主族,Y、Z处于同一周期。X原子的最外层电子数是其电子层数的3倍。Z原子的核外电子数比Y原子少1。下列说法正确的是( )。
下列解释事实的方程式不正确的是( )。

下列实验结果不能作为相应定律或原理的证据之一的是( )。
(阿伏伽德罗定律:在同温同压下,相同体积的任何气体含有相同数目的分子)

最近浙江大学成功研制岀具有较高能量密度的新型铝—石墨烯()电池(如图)。该电池分别以铝、石墨烯为电极,放电时,电池中导电离子的种类不变。已知能量密度=电池容量(J)÷负极质量(g)。下列分析正确的是( )。

乙烯气相直接水合反应制备乙醇:
。乙烯的平衡转化率随温度、压强的变化关系如下(起始时
,容器体积为1L)。下列分析不正确的是( )。

亚硝酰氯()是有机物合成中的重要试剂,可由
与
在常温常压下反应得到。
部分性质如下:黄色气体,熔点:-59.6℃,沸点:-6.4℃遇水易水解。已知:
既有氧化性又有还原性;
微溶于水,能溶于硝酸:
。

(1)利用Ⅰ、Ⅱ、Ⅲ装置制备原料气和
①写出利用装置Ⅰ制备氯气时,导管A的作用:______。
②利用上述装置制备时,Ⅱ中盛装物质为水,其作用是:______。
(2)利用以下装置在常温常压下制备

①置连接顺序为→______(按气流自左向右方向,用小写字母表示)。
②装置IX的作用是______。
③王水是浓盐酸和浓硝酸的混酸,一定条件下混酸可生成和
,该反应的化学方程式为______。
④写出验证与
完全反应后的溶液中存在
和
的实验步骤:取少量反应后的溶液于试管中,______。(限选试剂如下:
溶液,稀硝酸,
溶液)
⑤工业制得的中常含有少量
杂质,为测定产品纯度进行如下实验:称取1.6375g样品溶于适量的
溶液中,加入几滴
溶液作指示剂,用
硝酸酸化的
溶液滴定,若消耗
溶液的体积为
,则
(
)的质量分数为______。
是一种重要的化工材料,常用作助溶剂、制备铅黄等染料。工业生产中利用方铅矿精矿(主要成分为
,含有
等杂质)和软锰矿(主要成分为
)制备
的工艺流程如下图所示。

已知:i.微溶于水
ii.
(1)浸取过程中与
发生如下反应,请将离子反应配平:
( )______( )______
( )
( )
( )
( )______
( )______
( )______ 。
(2)由于微溶于水,容易附着在方铅矿表面形成“钝化层”使反应速率大大降低,浸取剂中加入饱和
溶液可有效避免这一现象,原因是______。
(3)调pH的目的是______。
(4)沉降池中获得
(5)通过电解酸性废液可重新获得,装置示意图如图。
①在______极(填“a”或“b”)获得,电极反应为______。
②电解过程中发现有Cl2产生,原因可能是______、______。

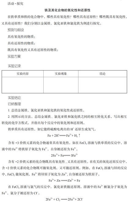
深入研究碳元素的化合物有重要意义,回答下列问题:
(1)催化重整反应为

。
已知:
该催化重整反应的______
(2)工业上可以通过反应
制备甲醇。在一容积可变容器中充入
和
,
的平衡转化率随温度(T)、压强(P)的变化关系如图所示。该反应的
______0(填“
”“
”或“
”),比较A点时用
表示的正反应速率与B点时用
表示的逆反应速率的大小
正(
)______
逆(
)(填“
”“
”或“
”)。若在压强
下达到化学平衡状态A时,容器的体积
。如果反应开始时仍充入
和
,则在压强
下达到平衡状态B时容器的体积
______L。

(3)氯化铵可作除锈剂的原理是:______(用离子方程式表示)。
(4)常温下,测得某的饱和溶液
,忽略
的第二步水解,计算
______(已知:
,
)
(5)有一种可充电电池,电池工作时
的物质的量保持不变,并且用含
的导电固体作为电解质,已知该电池的正极反应式为
,该电池充电时,当转移
电子时,阳极质量的变化量为______g。
锗(Ge)是典型的半导体元素,在电子、材料等领域应用广泛。回答下列问题:
(1)基态Ge原子的核外电子排布式为[Ar]______,有______个未成对电子。
(2)Ge与C是同族元素,C原子之间可以形成双键、叁键,但Ge原子之间难以形成双键或叁键。从原子结构角度分析,原因是______。
(3)比较下列锗卤化物的熔点和沸点,分析其变化规律及原因______。

(4)光催化还原制备
的反应中,带状纳米
是该反应的良好催化剂。Zn、Ge、
电负性由大至小的顺序是______。
(5)Ge单晶具有金刚石型结构,其中Ge原子的杂化方式为______,微粒之间存在的作用力是______。
(6)晶胞有两个基本要素:
①原子坐标参数,表示晶胞内部各原子的相对位置,下图为Ge单晶的晶胞,其中原子坐标参数A为(0,0,0);B为(1/2,0,1/2);C为(1/2,1/2,0)。则D原子的坐标参数为______。

②晶胞参数,描述晶胞的大小和形状,已知Ge单晶的晶胞参数a=565.76pm,其密度为______(列出计算式即可)。
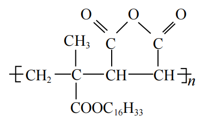
M是降低润滑油凝固点的高分子有机化合物,其结构简式为

用石油裂解气合成M的路线如下:

回答下列问题:
(1)B的化学名称为______。
(2)F的分子式为______。
(3)G中官能团的名称是______,G与L在一定条件下生成M的反应类型是______。
(4)I→J的反应方程式为______。
(5)写出C的同分异构体的结构简式(核磁共振氢谱为三组峰,峰面积比为)______。(写出一种即可)
(6)设计由苯乙烯为起始原料制备
的合成路线______(无机试剂任选)。
材料一

材料二
